成都盛大音响
  • 首页
  • 关于我们
    公司简介
  • 产品中心
    家庭影院
    会议/卡拉OK/演出/广播
    演出/会议/广播
    智能家居系统
    智能会议一体机
  • 工程案例
    工程
    民用
  • 新闻动态
    公司动态
    行业资讯
    媒体报道
  • 联系我们
  • 全部
  • 家庭影院
  • 会议/卡拉OK/演出/广播
  • 演出/会议/广播
  • 智能家居系统
  • 智能会议一体机

智能家居系统

首页 > 产品中心> 智能家居系统

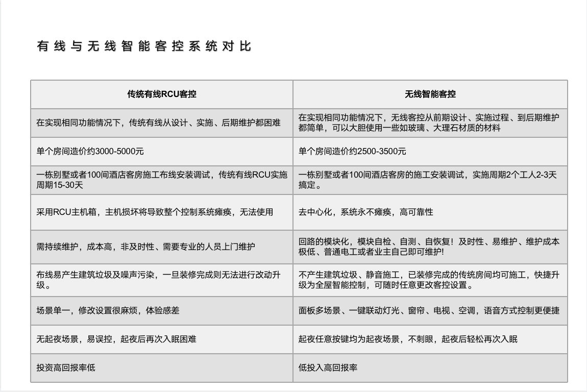
智能系统功能介绍

在线咨询 13808057634
内容介绍


上一页 : 没有了
下一页 : 没有了

更多内容

  • SK24-43 一拖二真分集手持 KCHYRS (卡尔斯)
    SK24-43 一拖二真分集手持 KCHYRS (卡尔斯)
  • SK18-43 一拖二真分集手持 KCHYRS (卡尔斯)
    SK18-43 一拖二真分集手持 KCHYRS (卡尔斯)
  • SK20-43 一拖二真分集手持 KCHYRS (卡尔斯)
    SK20-43 一拖二真分集手持 KCHYRS (卡尔斯)
  • SK28-43一拖八手持 KCHYRS(卡尔斯)
    SK28-43一拖八手持 KCHYRS(卡尔斯)
关于我们
公司简介
产品中心
家庭影院
会议/卡拉OK/演出/广播
演出/会议/广播
智能家居系统
智能会议一体机
工程案例
工程
民用
新闻动态
公司动态
行业资讯
媒体报道
联系我们
联系我们

电话: 13808057634

地址: 成都市郫都区蜀都万达14栋二单元2211-2212号

邮箱:

扫一扫加好友

友情链接: 用心发声,果敢言真:英国音响品牌KEF推出“敢言真”系列播客 成都锌钢护栏 成都音响公司 成都会议音响 成都音响设备 成都音箱 中央空调维修 音响系统 触摸屏一体机 蓝牙音箱
成都盛大音响 版权所有 2019-2020 蜀ICP备19010727号-1   技术支持:肆合互动  
全国咨询热线: 13808057634